VR彩票
主页
VR彩票 概况
VR彩票 简介
现任领导
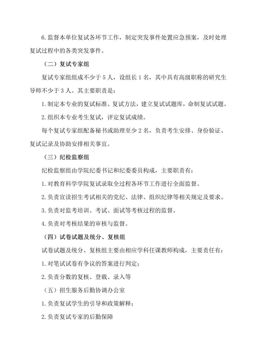
组织机构
党政群团
系部设置
议事机构
党建思政
组织机构
理论学习
党风廉政
党建动态
党务公开
师资队伍
教育学系
教授
副教授
讲师/助教
心理学系
教授
副教授
讲师/助教
特殊教育系
教授
副教授
讲师/助教
学前教育系
教授
副教授
讲师/助教
研究生导师
管理与服务
人才培养
本科生教育
研究生教育
质量工程
一流专业
一流课程
教学团队
教学项目
平台基地
实训实践
创新创业
学科建设
学科概况
重点学科
学科动态
科学研究
科研政策
科研平台
科研成果
招生就业
本科生招生
本科生就业
研究生招生
研究生就业
学生工作
学工队伍
团委学生会
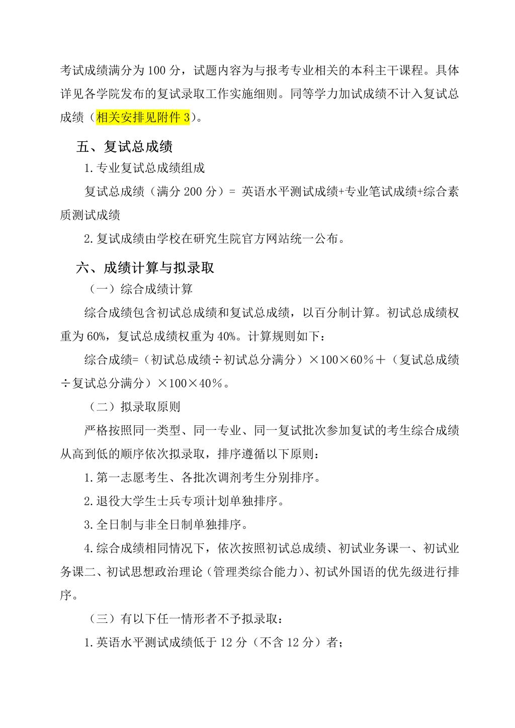
规章制度
学生活动
社团风采
团学活动
荣誉殿堂
合作交流
对外合作
社会服务
校友风采
校友分会
校友风采
毕业名录
毕业相册
特教国赛
通知公告
通知公告
当前位置:
主页
>> 正文
通知公告
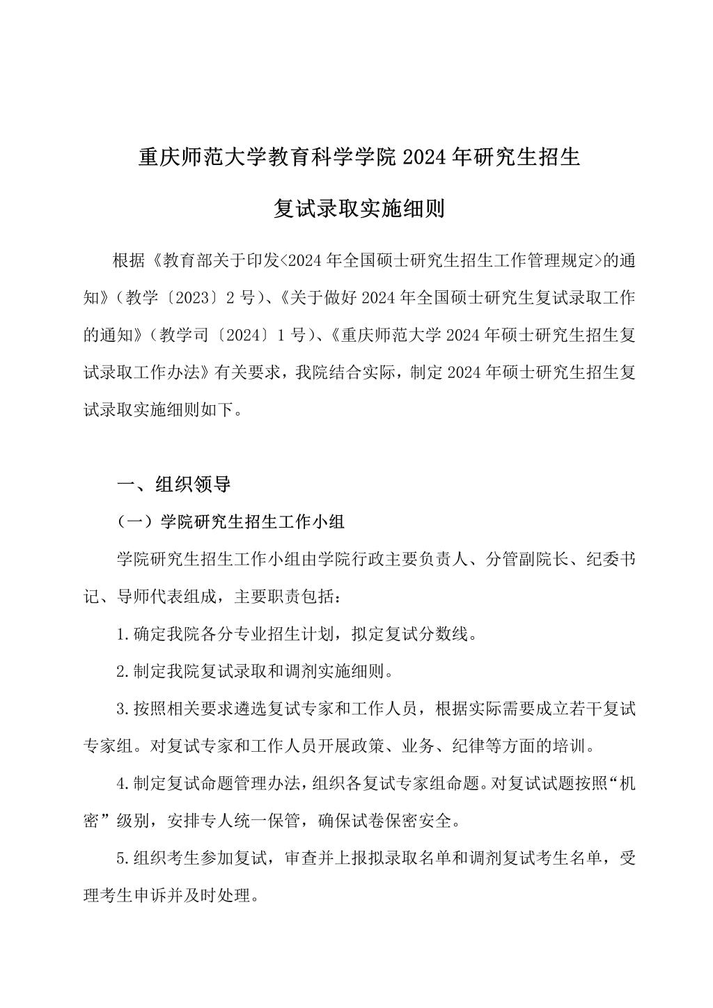
2024年硕士研究生招生复试录取实施细则
2024年03月22日 ||作者:VR彩票||审核:魏勇刚||编辑:彭文波
上一条:
VR彩票 本科教学简报(2024年第1期)
下一条:
VR彩票 本科教学简报(2023年第8期)
【
关闭
】
重庆师范大学VR彩票
地址:重庆市沙坪坝区大学城中路37号砺志楼
电话:023-65910354 邮编:401331
ICP备案号:渝ICP 备05001042号
渝公网安备50009802500172号
快速导航
教育部
重庆师范大学
重庆高等教育智慧教育平台
重庆师范大学校园门户
Copyright@2015-2022,VR彩票-VR真人-VR官网.VR Lottery All Rights Reserved.